1、 如何进入预约系统?
登录北京大学校内信息门户(https://portal.pku.edu.cn),搜索关键字“疫苗”,搜索到“HPV疫苗预约”功能后点击进入。


2、 预约界面
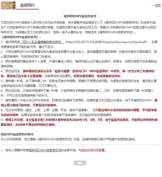
        先阅读“接种九价/四价HPV疫苗告知书”再进行预约。


3、 预约成功界面
 

 
4、那些人可以预约?
仅面向北大校本部教职工、校本部全日制学生和医学部本科新生。不包括深圳研究生院、北大医学部及所属各医院人员。
九价HPV接种人群为16-26岁女生,接种第三针时年龄不能超过27周岁。本次全程三针的预计接种时间为2019年12月中下旬、2020年2月、6月。出生日期在1993年6月1日之前者不能预约。
四价HPV接种人群为20-45岁女生,接种第三针时年龄不能超过46周岁。本次全程三针的预计接种时间为2020年1月、3月、7月。出生日期在1974年7月1日之前者不能预约。
20-26岁人群只能预约四价或九价HPV疫苗其中一种,如果两种疫苗都预约成功,均视为无效预约,两种疫苗均不得接种!请慎重选择!
5、预约起始日期
2019-11-20 08:00至2019-11-30 17:00。近一年内不再安排其他批次预约。
6、如何获取接种通知?
预约成功后,接种通知在微信公众号“疫苗与健康”及校内门户“HPV疫苗预约”中发布,将一次性公布三针接种时间,第2、第3针不再通知,请您自己在手机上设置提醒。
没有其他形式的通知。如果没看到通知,造成遗漏责任自负。  
咨询电话:62751084
 
北京大学医院
2019年11月18日